关闭
关注微信公众号
下载APP
我要爆料
首页顶部广告

三部门通知!临沂又发补贴了!细则→

2025-10-18 09:12  来源: 琅琊新闻网微信综合

临沂市住房和城乡建设局

临沂市财政局

临沂市自然资源和规划局

关于印发

《临沂中心城区以旧换新购房补贴实施细则》的通知

临建发〔2025〕29号

各区住房和城乡建设局、临沂高新技术产业开发区园区建设局、临沂沂河新区规划建设局、各有关单位:

现将《临沂中心城区以旧换新购房补贴实施细则》印发给你们,请结合实际认真贯彻落实。

临沂市住房和城乡建设局 

临沂市财政局

临沂市自然资源和规划局

2025年10月13日

临沂中心城区以旧换新购房补贴实施细则

根据临沂市住房和城乡建设局、临沂市财政局《关于实施以旧换新购房补贴政策的通知》(临建发〔2025〕28号)文件要求,经研究,制定中心城区卖旧买新购房补贴实施细则如下:

一、补贴范围、条件和申请时限

1.补贴范围

在临沂中心城区范围内(包括兰山区、河东区、罗庄区、沂河新区、高新技术产业开发区),出售自有住房后购买新建商品住房的个人或家庭(家庭成员范围包括购房人、配偶及未成年子女)。

2.补贴条件

出售自有住房时间须在2025年10月1日至2026年3月31日期间,以不动产登记部门完成转移登记的时间为准;购买新建商品住房时间在2025年10月1日至2026年3月31日期间,以新购商品住房合同网签、备案的时间为准。出售自有住房时间必须早于购买新建商品住房时间。

3.申请时限

申请人应于所购商品住房签约备案3个月内,提交以旧换新购房补贴申请。超过规定期限的,视同放弃补贴申领资格,不再受理。

二、补贴标准

符合第一条规定标准的,按房屋网签备案价格的1%给予购房补贴,最高不超过2万元。

签约备案价格向下取整到万元整数部分。

三、补贴程序

(一)申请

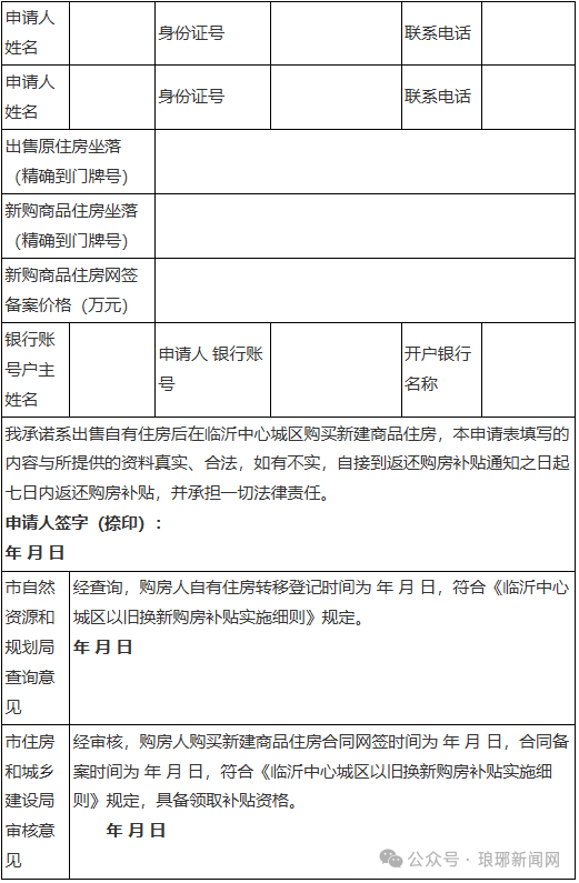
申请以旧换新购房补贴由购房人向市住房和城乡建设局提出申请,申请时需提交以下材料:

1.购房人以旧换新购房补贴申请表原件;

2.购房人身份证等有效证件(查看原件、留存复印件);

3.购房人的有效银行卡号(查看原件、留存复印件,需提供一类账户卡,明确开户行名称);

4.以家庭为单位申请的需提供结婚证、户口簿等材料(查看原件、留存复印件);

5.其他必要材料。

(二)受理

受理窗口:市政务服务中心二楼C25窗口(北城新区北京路8号);

咨询电话:0539--7673693。

(三)审核

市自然资源和规划局负责查询出售住房的不动产转移登记情况,对转移登记时间进行确认。市住房和城乡建设局负责查询新购商品住房的合同网签备案情况,对网签备案时间、价格进行确认,并结合市自然资源和规划局出具的不动产登记查询结果对补贴资格进行审查。

(四)公示

经审核符合条件的,在市住房和城乡建设局网站或微信公众号上公示7天。

(五)发放

公示期满无异议的,由市住房和城乡建设局向市财政局提出资金申请,市财政局将资金拨付市住房和城乡建设局,由市住房和城乡建设局负责兑付。购房人获得补贴后,不论因何原因退房的,应缴回相应的补贴资金。

附件:临沂中心城区以旧换新购房补贴申请表


640.png