关闭
关注微信公众号
下载APP
我要爆料
人才
供求
房产
汽车
健康
旅游
设为首页
首页
综合
|
时事
|
经济
|
文化
|
社会
|
县区
|
影像
|
专题
当前位置: 首页
>
社会
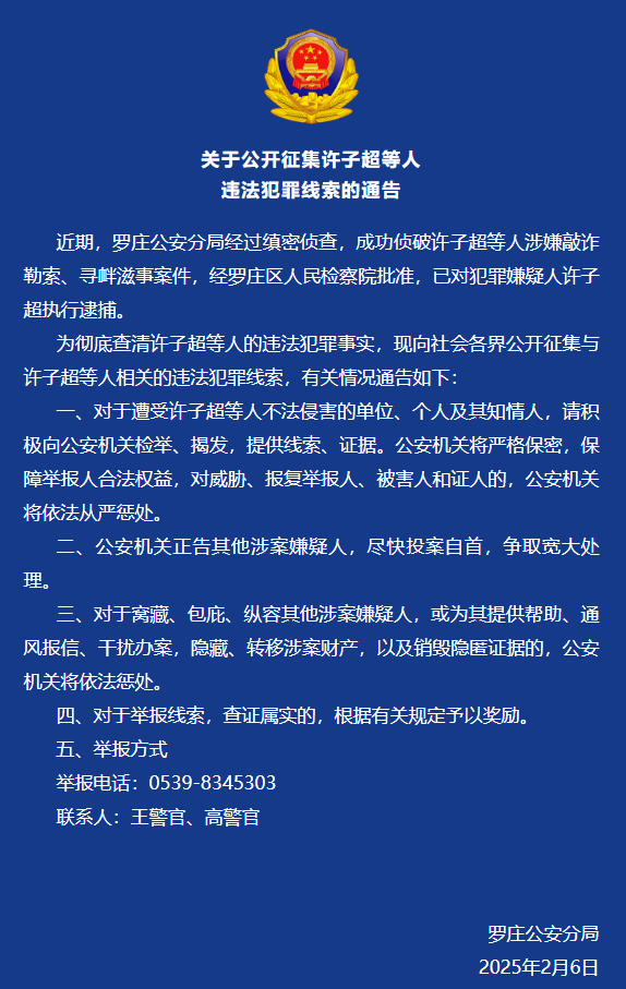
临沂许子超等人涉嫌敲诈勒索……违法犯罪线索征集!
2025-02-07 09:15 来源: 罗庄公安
犯罪嫌疑人情况如下
许子超 男 31岁 罗庄区盛庄街道人
相关新闻
[11时前] “一拉就破个大洞”,知名服装品牌被吐槽:用手指也能戳破,并不费力
[11时前] 突然爆火!有店铺卖出上万件,价格相差三四倍,医生紧急提醒
[11时前] 网友经历三轮面试,却因跛脚在入职当天被辞退!得力CEO留言道歉:非常震惊;当事人:已收到人资等三个部门的道歉
[11时前] 事关驾驶人考试!临沂交警发布最新通告!
[11时前] 这些行为 “零容忍”!临沂专项整治电动自行车!
[11时前] 临沂发布通知!
[11时前] 暂停户外作业!临沂预警升级!
[昨天] 征地移民!山东批复!涉及临沂!
[昨天] 临沂全市推行!免罚!
[昨天] 临沂9人上榜!山东省见义勇为模范(群体)名单发布
关注临沂在线微信
关注临沂在线APP
关注临沂在线微博
微信
APP
微博
我 要 爆 料
阅读排行
[2022-11-28 10:09] 临沂市新增本土确诊病例5例、...
[2022-11-28 10:13] 最新公告!关于临沂新划定、调...
[2022-11-28 10:16] 临沂:构建综合交通大格局
[2022-11-28 08:46] 降幅12~16℃!局地小雨雪...
[2022-11-28 08:50] 山东5家省属国企招聘
[2022-11-28 10:10] 没有一个冬天不可逾越——致临...
[2022-11-28 08:57] 新规来了!车票实名制又有新变...
[2022-11-28 08:47] 收藏!恒源热力公开供热服务网...
[2022-11-28 10:35] 临沂这些道路限制通行!
[2022-11-28 09:03] 警惕!近期高发,警方提醒
最新资讯
金秋送爽迎华诞 千面红旗映罗庄
沂河新区梅家埠第八届葡萄文化旅游采摘
“科普润童心・关爱暖乐泉”选调生公益
泰华OK AI学校落地临沂,欲打造山