关闭
关注微信公众号
下载APP
我要爆料
首页顶部广告

热搜第一,秒空!有银行5分钟内已约满,网友:到底谁抢到了?

2024-12-25 09:36  来源: 橙柿互动·都市快报、澎湃新闻、央行官网、网友评论

23日晚,

“蛇年纪念币预约”登上微博热搜。

image.png

中国人民银行于2024年12月23日起预约发行2025年贺岁普通纪念币、纪念钞。

2025年“蛇币”单枚面额10元,材质为双色铜合金,发行数量为1亿枚,2025年“蛇钞”单张面额20元,采用塑料材质,发行数量为1亿张,二者均采取面额等值兑换。

image.png

image.png

12月23日22时,2025年贺岁纪念币网上预约开启。22时30分,2025年贺岁钞线上预约开启。根据多家银行公告,客户可登录手机银行、门户网站、个人网上银行及微信公众号进行预约,先到先得,额满为止。

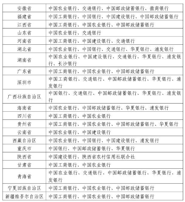
各地预约承办银行:

image.png

image.png

不少网友参与了预约抢购。


有币和钞都抢到的——

image.png

也有网友表示,根本抢不到——

image.png

还有没约到币约到了钞的——

image.png

不少网友反映,进入预约页面时,多家银行相关预约网页出现卡顿、无法访问等情况。也有网友反映,手机不停地接收银行验证码,就是抢不到……

据报道,22时05分,中国农业银行纪念币预约页面显示上海市各网点线上剩余数量为0。有网友晒图称,仅仅半个小时各地银行纪念币均被抢空。

image.png