关闭
关注微信公众号
下载APP
我要爆料
首页顶部广告

中雨!大雨!刚刚,临沂重要天气预报!还能赏月吗?

2025-10-04 09:46  来源: 琅琊新闻网微信综合

刚刚

临沂市气象台发布

 重要天气预报 

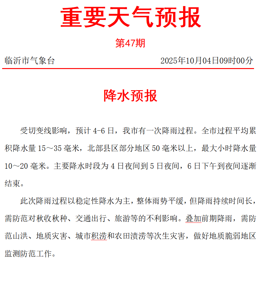
受切变线影响

预计4-6日

我市有一次降雨过程

全市过程平均累积降水量15~35毫米

北部县区部分地区50毫米以上

最大小时降水量10~20毫米

主要降水时段为4日夜间到5日夜间

6日下午到夜间逐渐结束

640.png

此次降雨过程以稳定性降水为主

整体雨势平缓

但降雨持续时间长

需防范对秋收秋种、交通出行

旅游等的不利影响

叠加前期降雨

需防范山洪、地质灾害、城市积涝

和农田渍涝等次生灾害

做好地质脆弱地区监测防范工作

最新天气预报

今天白天到夜间,多云转阴,有小到中雨,东北风3级左右,气温24~19℃;

5日白天到夜间,阴,有中雨局部大雨,东北风3~4级,气温23~20℃;

6日白天到夜间,阴,有小雨转多云,偏北风3~4级,气温24~20℃。