关闭
关注微信公众号
下载APP
我要爆料
首页顶部广告

知名品牌深夜通报:已退款,补偿!网友仍疯狂吐槽

2025-03-19 09:18  来源: @啄木鸟家庭维修、红星新闻、每日经济新闻、央视财经、大象新闻、上游新闻、21世纪经济报道、极目新闻

3月15日,2025年央视315晚会曝光一系列行业乱象。其中点名,啄木鸟家庭维修平台无病乱修、小病大修、乱收费,坑骗消费者。(>>此前报道

这并非啄木鸟第一次被曝光平台乱象,去年的“315”节目中,也曾有地方媒体曝光过啄木鸟家庭维修平台的问题,啄木鸟曾就此致歉,称将“铭记于心”,然而时隔一年再被央视曝光。

抽成比其他平台高出两到三倍!

啄木鸟毛利率连续3年达80%以上

高比例抽成是导致啄木鸟维修乱收费、价格虚高且不透明、小病大修等问题的重要原因。啄木鸟维修在订单上的收入占订单支付总金额的约40%,这一抽成比例相较于其他维修平台高出两到三倍。

作为2024年1月、10月两度向港交所递表的维修平台,啄木鸟维修的财报表现其实相当不俗:2021至2023年,该公司营收分别为4.01、5.95、10.11亿元,2024年上半年营收6.23亿元,同比增长率45.07%;更令人咋舌的是,其上述三年的毛利率分别高达80.5%、81.4%和84.2%,堪称“精简高效”的盈利机器。

啄木鸟家庭维修创始于1995年,创始人兼董事长王国伟从一线维修工人开始其职业生涯。如今,啄木鸟提供的服务已覆盖逾300个主要家电和家居设施类别,其得以快速实现增长的主要原因在于高抽成与重营销的发展模式。

啄木鸟将工程师也视作“客户”,而并非公司的雇员或者派遣员工,这意味着双方没有劳动或雇佣关系。由于公司40%的抽成较高,工程师若想要赚得更多,要么接单量多,要么不得不报高于市场价的费用或者采取其他手段进行乱收费。而家庭维修则刚好是一个缺乏标准化服务的行业,存在维修过程不透明、服务价格不透明、服务质量不统一等问题。

image.png

这就导致了消费者一年高达40多万起的高投诉量。

啄木鸟的招股书显示,2021年-2023年以及2024年上半年,啄木鸟分别收到约20.7万宗、23.9万宗、44.2万宗及45.3万宗来自交易消费者的投诉,其投诉大部分与价格或对服务订单的回应有关。

 啄木鸟紧急应对,接连发广告进行所谓道歉整改

 但网友不买账

15日晚,啄木鸟发布道歉声明。

16日凌晨,啄木鸟再回应被315晚会点名称,全体管理层决定:放弃公关。(>>此前报道

3月16日,啄木鸟再道歉,发布《整改承诺书》。

社交平台上,对于啄木鸟的道歉,一些网友显然并不买账。

image.png

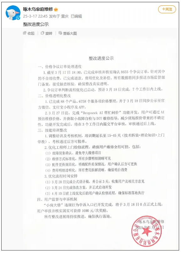
3月17日晚10时45分,啄木鸟家庭维修发布整改进度公示:截至3月17日18:00,已完成审核并核实确认8655个争议订单,针对其中的不合理收费,已完成退款、费用优化及补偿。已完成88个产品、6758个服务项价格整理。

3月27日前,完成“Deepseek AI 帮忙问价”功能开发,用户可通过AI预估维修价格,并获取小故障自检与DIY维修指导,减少现场报价带来的不确定性。功能开发完成后,将在3个工作日内提交平台审核,审核通过后上线。

调整培训及考核机制,培训期延长至15-45天。

全文如下:

image.png

对此,有不少网友表示自己投诉的订单并没有被处理,啄木鸟在“自说自话”。

image.png

对此,啄木鸟回应称订单处理量激增,技术团队正在紧急扩容。

image.png

也有不少网友对啄木鸟的赔偿不买账。

image.png