关闭
关注微信公众号
下载APP
我要爆料
首页顶部广告

指定临沂这些通道!山东省政府通告

2021-09-20 21:16  来源: 山东省政府网站

山东省人民政府

关于调整入鲁动物指定通道和动物

卫生监督检查站的通告

为加强畜禽调运监管,有效预防与控制动物疫病传入传播,根据《中华人民共和国动物防疫法》规定,决定自2021年10月1日起调整进入山东省的动物指定通道和动物卫生监督检查站。现将有关事项通告如下:

一、设置44条进入山东省、16条进入胶东半岛无规定动物疫病区动物指定通道。跨省通过道路运输动物的,必须经指定通道进入(经过)山东省,并附有《动物检疫合格证明》以及国家规定的有关材料,到指定通道动物卫生监督检查站报验,接受监督检查和信息登记。经检查合格的,签章放行;检查不合格的,依法进行处理。

二、运输动物未经指定通道进入(经过)山东省的,由属地县级以上人民政府农业农村主管部门依法进行处理。

三、运输动物指定通道如有调整,由省农业农村厅按程序提出申请,省政府批准并向社会公布。

特此通告。

山东省人民政府

2021年9月18日

进入(经过)山东省动物指定通道名单(点击下图可放大)

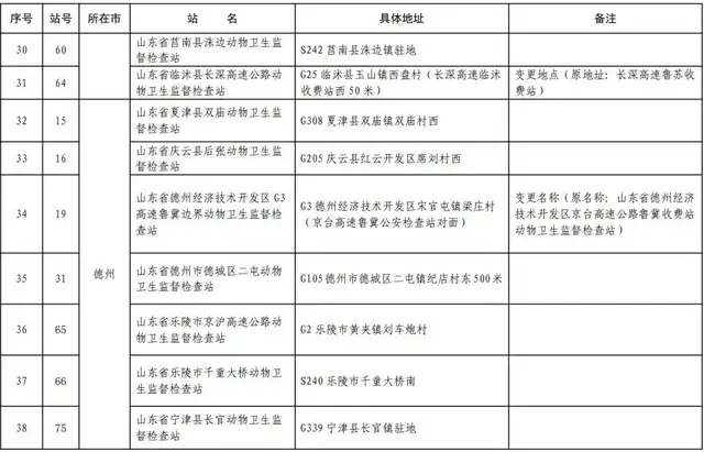
进入胶东半岛无规定动物疫病区动物指定通道名单(点击下图可放大)

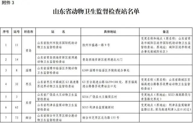
山东省动物卫生监督检查站名单(点击下图可放大)

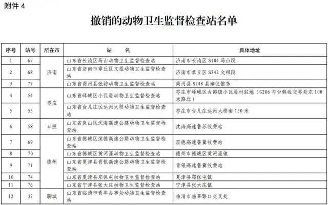
撤销的动物卫生监督检查站名单(点击下图可放大)