关闭
关注微信公众号
下载APP
我要爆料
首页顶部广告

紧急扩散!刚刚,临沂疾控中心发出提醒

2021-06-22 21:14  来源: 综合临沂疾控、兰陵首发、柳青街道

根据国务院联防联控机制要求

6月10日至30日

除出国等急需接种人员外

主要开展新冠疫苗第二针接种

刚刚,临沂疾控中心提醒!

请临沂市民于6月30日前

接种新冠疫苗第二针!

临沂疾控重要提醒

务必于6月30日前接种

第二针

6月10日—30日,临沂市对已完成第一剂次新冠疫苗接种人群集中开展第二剂次接种工作。

按照国家新冠疫苗接种规定,请接种灭活疫苗第一剂次已满21天的市民朋友,务必于6月30日前,携带本人身份证到原接种门诊接种第二剂次疫苗。

兰陵县关于尽快接种

第二剂次新冠病毒疫苗的通告

关于尽快接种

第二剂次新冠病毒疫苗的通告

广大市民朋友们:

根据省、市关于加快推进新冠病毒疫苗接种的工作要求,6月30日前,必须完成第二剂次疫苗接种。请已接种第一剂次满21天的居民,尽快携带本人身份证到第一剂次接种点或就近接种点接种第二剂次。目前,我县集中供应的新冠病毒灭活疫苗,属于同一种技术路线不同厂家生产的疫苗,按照专家建议可相互替代,请放心注射。

感谢广大市民朋友的理解、配合与支持!

县委统筹疫情防控和经济运行

工作领导小组(指挥部)办公室

2021年6月20日

兰山区柳青街道新冠疫苗接种

温馨提示

按照省、市疫情防控指挥部对新冠病毒疫苗接种工作的安排,6月10日-30日,为新冠病毒疫苗接种的第二阶段,全力保障已完成第一剂次接种的市民及时接种第二剂次疫苗。柳青街道社区卫生服务中心着力提升接种服务能力,确保应接尽接、接种安全,奋力守护群众生命安全和身体健康。为方便广大群众及时接种第二剂次新冠疫苗,统筹安排疫苗接种的时点,柳青三个接种点接种服务时间更改为7:00—22:00,请大家尽快前往接种点进行接种,以达到免疫最好效果。

现将柳青街道内新冠疫苗接种点地址、电话公示如下:

1、柳青街道朱夏临时接种点

地址:柳青街道北京路与秀水路交会朱夏社区村委院内

电话:0539-8613589

2、柳青街道吾悦广场临时接种点

地址:柳青街道济南路与孝河路交会南50米路西吾悦广场东门一楼大厅

电话:0539-7050666

3、柳青街道光明眼科医院临时接种点

地址:柳青街道兰陵路与府左路交会东20米光明眼科四楼

电话:0539-7578120

柳青街道社区卫生服务中心

为什么要打第二针?

目前按照我国新冠病毒疫苗接种技术指南(第一版),新冠病毒灭活疫苗推荐免疫程序是全程两针接种。从个体保护效果来看,只有完成了全程接种,人体才能产生较好的免疫效果。

根据现有的新冠病毒灭活疫苗临床试验研究数据, 接种第一剂后,短时间内人体会产生抗体,但这个抗体滴度是不够的,无法产生较好的保护作用,持续时间也较短。接种第二剂次灭活疫苗大约2周后,产生的抗体水平会大幅升高,持续时间也会大大延长。接种人群才产生较好的免疫效果。

一定要在原接种单位接种第二针吗?

建议第二针在接种第一针的原接种单位进行,目前省级服务器因异地迁移接种造成系统负荷剧增,运作缓慢,影响接种数据上传或查询。如因工作等特殊情况不能在原接种单位接种的,也可以在现居住地持身份证和第一针接种凭证到就近接种点接种。

不同企业的同种疫苗是否可以接种?

按照我国新冠病毒疫苗接种技术指南(第一版),可使用不同企业生产的同种疫苗完成全程接种。

目前我市使用的灭活疫苗是国药北京生物、长春生物和科兴中维三种,属同一技术路线的疫苗,可以混打。

第一针出现不良反应,第二针还能打?

接种第一针后,出现发热、轻微皮疹等不良反应。新冠疫苗常见不良反应主要为接种部位的红肿、硬结、疼痛等,也有发热、乏力、恶心、头疼、肌肉酸痛等。

通常这类反应会随着时间推移自行消失,无需特殊处理,第二针可以按时接种。

为方便市民就近接种新冠病毒疫苗

现将截至6月22日最新的

各区县接种点及咨询电话

公布如下

兰山区

罗庄区

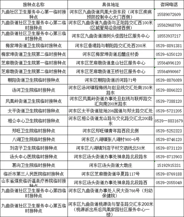
河东区

沂南县

郯城县

沂水县

兰陵县

费县

平邑县

莒南县

蒙阴县

临沭县

高新区

请广大市民积极参与

尽早完成全程接种

共筑免疫长城

扩散!周知