关闭
关注微信公众号
下载APP
我要爆料
首页顶部广告

省市连发紧急预警!临沂未来三天都有雨

2021-06-15 19:56  来源: 临沂市气象台 琅琊新闻网微信

临沂市气象台

6月15日早上

解除雷电黄色预警信号

和暴雨橙色预警信号
6月14日6时至15日6时

全市平均降水量72.6毫米

折合水量约12.95亿方

最大降水量在莒南117毫米

至此,今年全市平均累计降水量240.2毫米,较常年同期偏多24.4%,较去年同期偏少9.4%。

6月14日20时,

山东省水利厅和山东省气象局

联合发布山东省山洪灾害气象预警,

这5市仍需注意!⚠️

预计6月14日20时至6月15日20时,泰安、枣庄、临沂、日照、青岛等市局部地区可能发生山洪灾害(蓝色预警)。包括:新泰市中部、山亭区南部、兰陵县西北部、郯城县东部、临沭县东北部、莒南县中部及东部、岚山区西部及南部、西海岸新区大部、崂山区中部。

6月14日

临沂四预警齐发

临沂发布暴雨蓝色预警

临沂市山洪灾害气象预警

临沂市水利局和临沂市气象局6月14日联合发布临沂市山洪灾害气象预警:

预计6月14日20时至6月15日20时,兰陵县西北部、郯城县东部、临沭县东北部、莒南县中部及东部可能发生山洪灾害(蓝色预警)。

其他地区也可能因局地短历时强降水引发山洪灾害,请各地注意做好实时监测、防汛预警和转移避险等防范工作。

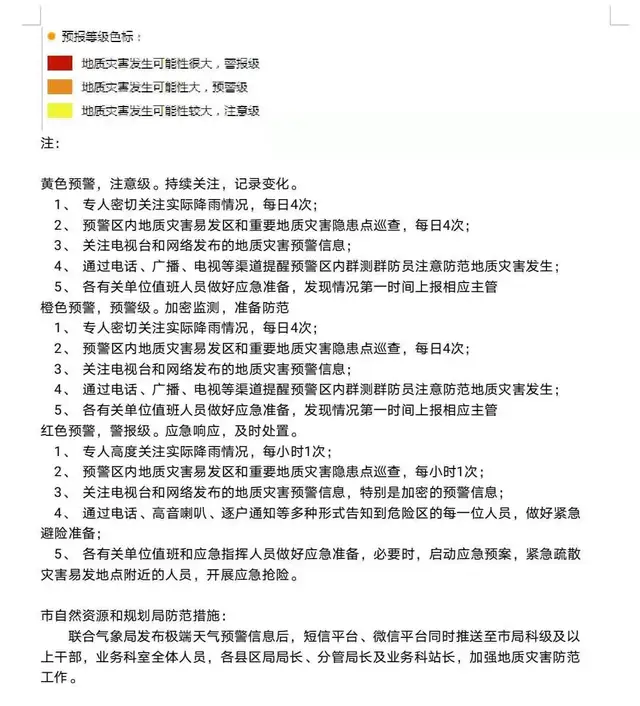
临沂市地质灾害气象风险预警

根据未来24小时降雨预报及前期实际降雨量分析,莒南县北部降雨诱发地质灾害的预报等级为三级,降雨诱发地质灾害的可能性较大,请当地政府及相关单位做好地质灾害防范工作。

临沂市发布城市防汛IV级预警


市城防指各成员单位,兰山、罗庄、河东区城防办,临沂高新技术产业开发区城防办:

山东省气象局于6月14日18时30分发布暴雨蓝色预警信号:预计今天夜间,菏泽的东部和济宁、枣庄、临沂、日照有大到暴雨(40~60毫米),局部大暴雨(100~150毫米)。根据《临沂城防汛应急预案》(临城汛字(2020)1号)有关要求,市城市防指决定于2021年6月14日19时40分发布城市防汛级预警。

请各级各部门按照预案规定和职责分工,迅速落实城市防汛 IV级预警行动措施,加强值班值守和重点部位巡查,做好启动城市防汛IV级响应的有关准备,全力高效应对本轮降雨。遇有重大汛情险情灾情及时上报市城市防汛抗旱指挥部办公室。

市城防办值班电话:8219119、7873571

传真:8057006。

临沂市城市防汛抗旱部办公室

2021年6月14日

今天中考开始

一起来看看

最近几天天气情况

↓↓

15日白天到夜间,多云间阴,局部有雷雨或阵雨,东北风到东风3~4级阵风5~6级,气温28~20℃;

16日白天到夜间,多云转阴有雷雨或阵雨,偏东风3~4级,雷雨地区雷雨时阵风7~9级,气温25~21℃;

17日白天到夜间,阴有雷雨或阵雨转多云,偏南风转偏北风3~4级,雷雨地区雷雨时阵风7~9级,气温26~22℃。

请注意防范

扩散!周知