关闭
关注微信公众号
下载APP
我要爆料
首页顶部广告

注意防范!临沂发布最新气象预警

2021-03-21 16:14  来源: 临沂气象台、中国气象网

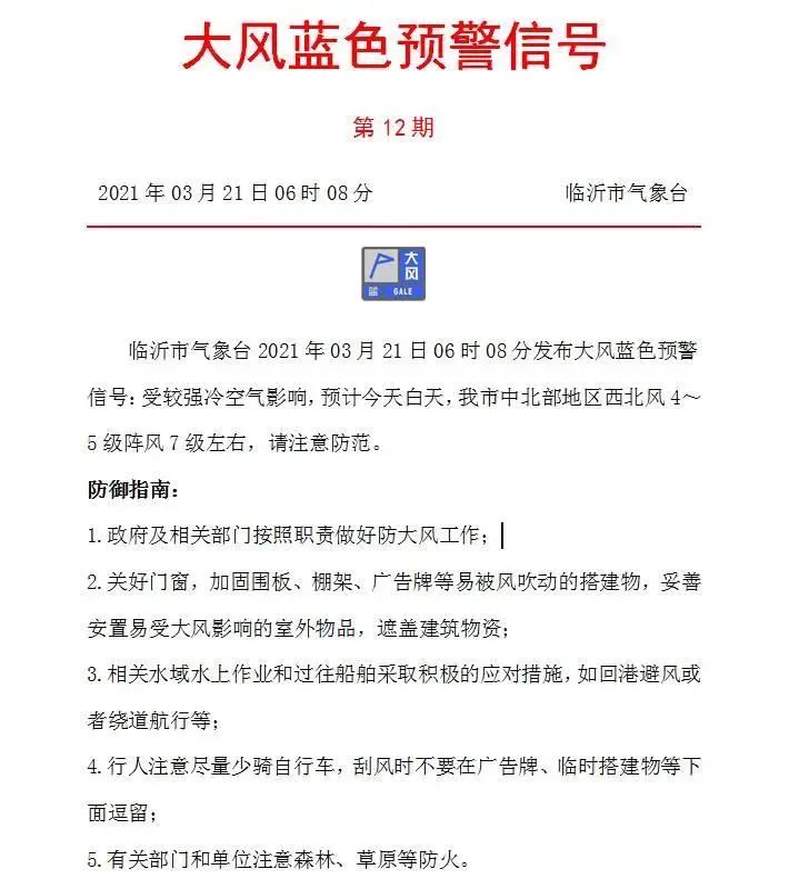
3月21日6时

临沂市气象台发布

大风蓝色预警信号

临沂市气象台2021年03月21日06时08分发布大风蓝色预警信号:受较强冷空气影响,预计今天白天,我市中北部地区西北风4~5级阵风7级左右,请注意防范。

防御指南:

1.政府及相关部门按照职责做好防大风工作;

2.关好门窗,加固围板、棚架、广告牌等易被风吹动的搭建物,妥善安置易受大风影响的室外物品,遮盖建筑物资;

3.相关水域水上作业和过往船舶采取积极的应对措施,如回港避风或者绕道航行等;

4.行人注意尽量少骑自行车,刮风时不要在广告牌、临时搭建物等下面逗留;

5.有关部门和单位注意森林、草原等防火。

不过好消息是,

从周一开始,

临沂的气温又将慢慢回升,

下周最高气温达22℃

明媚的春天又将很快呈现在我们眼前。

具体天气预报

21日白天到夜间,多云到晴,明晨有霜冻,西北风4~5级阵风6~7级,气温12~2℃;

22日白天到夜间,晴到少云,西到西南风3~4级阵风5~6级,气温18~4℃;

23日白天到夜间,晴间多云,西南风4~5级阵风6~7级,气温19~6℃。

春捂秋冻,天气多变,

请大家及时增减衣物,

密切关注天气变化

出行注意安全