关闭
关注微信公众号
下载APP
我要爆料
首页顶部广告

直降10℃!临沂发布寒潮蓝色预警

2020-11-18 20:59  来源: 临沂市气象台、山东省公安厅交通管理局

昨天临沂新闻发布了

大到暴雨!临沂发布人工增雨作业公告

11月17日晚上10点40分开始,

临沂市城区迎来降雨,

并从最初的零星细雨逐渐升级为大雨模式。

降水实况

截至18日早上7时,临沂全市平均降水量56.9毫米,折合水量约10.13亿方,沂南县平均降雨量最大,达到75.3毫米。根据中国天气网的24小时降水量排名,截至今日9时,沂南排名全国第五。

11月18日13时30分

临沂市气象台

发布雷电黄色预警信号

注意防范!

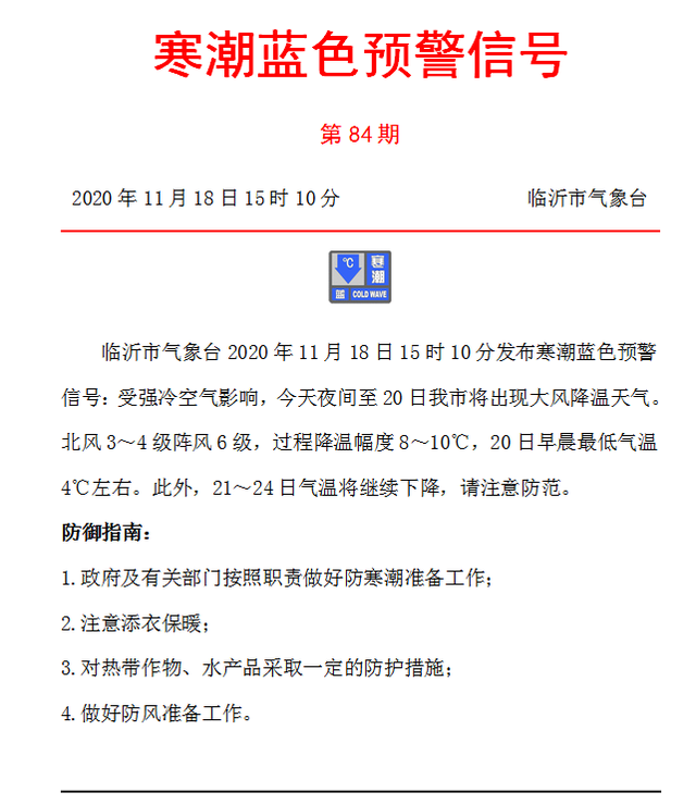
11月18日15时10分

临沂市气象台

发布寒潮蓝色预警信号

过程降温幅度8~10℃

20日早晨最低气温4℃左右

具体天气预报

18日夜间到19日白天,阴局部有小雨转多云,西南风4~5级阵风6~7级转西北风3~4级阵风6级,气温9~17℃

19日夜间到20日白天,多云转晴,偏北风3~4级,气温4~10℃;20日夜间到21日白天,多云转阴有小雨,东北风3~4级,气温5~8℃。

极端天气下,

出行安全是重中之重。

小编提醒大家,

下雨天一定要安全驾驶!

这些行车安全秘籍请查收

最后提醒大家:

要降温了

听妈妈的话,能多穿就多穿!