关闭
关注微信公众号
下载APP
我要爆料
首页顶部广告

临沂这些小区、社区、市场、医院……被通报

2020-11-13 09:13  来源: 临沂日报

根据文明城市创建测评点位“双十”评选要求,近期各责任单位上报了第三批“双十”名单。截至目前,“双十”点位已评选了三批,相关部门克服点多面广、操作难度大等情况,结合部门工作,制定评选标准,认真开展自查自评,按时报送 “双十”名单,并把“双十”评选作为促进文明创建常态长效、提升部门工作、展示部门形象的良好契机。“双十”评选在激发点位内生动力、倒逼问题整改方面,发挥了积极作用,有力推动了创建工作。

现将第三批“双十”名单

公布如下

实地考察测评点位“双十”统计表

填报单位:临沂市民政局

点位类别:社区

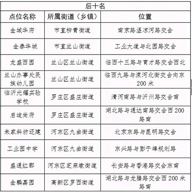
填报单位:临沂市住房和城乡建设局

点位类别:小区

填报单位:临沂市市场监督管理局

点位类别:农贸(集贸)市场

填报单位:临沂市市场监督管理局

点位类别:饭店

填报单位:临沂市文化和旅游局

点位类别:社区(村)综合文化服务中心

填报单位:临沂市卫生健康委员会

点位类别:宾馆

填报单位:临沂市卫生健康委员会

点位类别:医院

填报单位:临沂市商务局

点位类别:商场超市

填报单位:临沂市文化和旅游局

点位类别:旅行社

填报单位:临沂银保监分局

点位类别:银行

填报单位:临沂市住房和城乡建设局

点位类别:建筑工地

填报单位:临沂市文化和旅游局

点位类别:网吧

填报单位:临沂市城市管理局

点位类别:城乡公共卫生间

填报单位:中国移动临沂分公司

点位类别:移动营业厅

填报单位:中国联通临沂分公司

点位类别:联通营业厅

填报单位:中国电信临沂分公司

点位类别:电信营业厅

填报单位:临沂市公安局

点位类别:交通路口