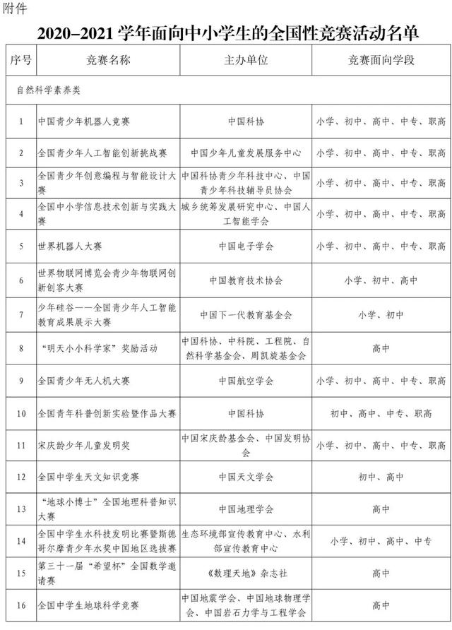
近日,教育部公布了2020-2021学年面向中小学生的全国性竞赛活动名单,共有35项赛事进入白名单,名单外的违规竞赛将被严肃查处!
根据《教育部办公厅印发<关于面向中小学生的全国性竞赛活动管理办法(试行)>的通知》精神,由主办单位自主申报,经组织专家进行评审、公示和复核等程序,确定“中国青少年机器人竞赛”等35项竞赛活动为2020—2021学年面向中小学生的全国性竞赛活动。
各地要按照《管理办法》和《教育部办公厅关于进一步加强面向中小学生的全国性竞赛活动管理工作的通知》要求,进一步规范竞赛管理工作,对名单内的竞赛加强监管,对名单外的违规竞赛严肃查处,切实发挥办赛的素质教育导向作用,维护良好育人环境。
