经过严谨的评审
2020年度临沂市专利奖
拟授奖名单新鲜出炉~
来看看是哪些企业和个人获奖吧!
依据《临沂市专利奖励办法》有关规定,现将2020年度临沂市专利奖39项拟授奖项目予以公示,其中一等奖5项,二等奖10项,三等奖24项。
公示期为5个工作日,自2020年11月19日至25日。
一等奖(5项)
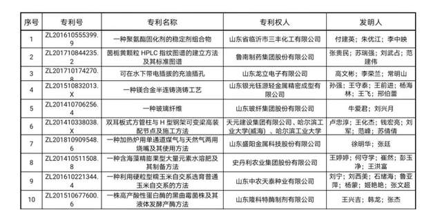
二等奖(10项)
三等奖(24项)
注意
公示期内,任何单位、个人对公示项目如有异议,应当以书面形式写明异议内容,并提供证明材料。个人提出异议的,需在书面异议材料上签署真实姓名并附个人身份证复印件;以单位名义提出异议的,需在异议材料上加盖本单位公章。
异议材料寄送市专利奖评审委员会办公室(设在临沂市市场监督管理局知识产权运用促进科)。
非书面提出异议、匿名、冒名提出异议,无异议内容相关证明材料的异议,超出期限提出异议等,不予受理。
地址:临沂市北城新区武汉路与蒙河路交汇处市市场监管局602室,邮编:276000
厉害啦~
为上榜的企业和个人,点赞!
