政府过紧日子,
让人民群众过好日子,
把每一分钱都用在刀刃上、紧要处!
临沂市人民政府办公室
下发通知!
临沂市人民政府办公室
关于贯彻政府过紧日子
要求进一步加强财政管理的通知
临政办字〔2020〕119号
各县区人民政府(管委会),市政府各部门(单位):
为深入贯彻党中央、国务院决策部署及省委、省政府有关要求,有效应对疫情冲击和经济下行压力,确保“一守六保三促”任务落实和财政平稳运行,现就全面落实政府过紧日子要求、进一步加强财政管理有关事项通知如下:
一、牢固树立过紧日子思想,全力支持“六稳”“六保”
受疫情影响,今年财政收支矛盾空前突出,各级各部门要全面贯彻落实习近平总书记关于“艰苦奋斗、勤俭节约”和“党和政府带头过紧日子”等重要指示精神,持续强化财政政策和资金保障,全力支持做好“六稳”工作,落实“一守六保三促”任务。要加大经费保障力度,支持常态化疫情防控工作。要把保居民就业作为重中之重,全面落实就业优先政策,突出支持高校毕业生、退役军人、农民工等重点人群就业。要加大民生保障力度,确保基本民生支出只增不减,着力做好特困群众兜底保障、重要生活必需品保供等工作。各县区要认真落实基层“三保”保障责任,管好用好各类财政资金,确保各项政策落实到位,坚决守住基层“三保”底线。(市财政局、市直有关部门)
二、增收节支、开源节流,确保财政收支平稳运行
(一)全面落实减税降费政策
实施更大规模的减税降费,是党中央、国务院作出的重大决策部署,是应对经济下行压力的关键之举。各级各部门要把严格落实减税降费政策作为一项重大政治任务来抓,严格执行政策规定,跟踪完善措施,确保不折不扣落实到位。要强化责任担当,全面清查违规收费,坚决防止各种乱收费、乱罚款、乱摊派行为“冲抵”减税降费红利。要严肃财经纪律,不得采取虚收空转、收过头税、乱收费等方式增加财政收入。不得违规对下级政府财政收入等指标进行考核排名,确保该减的税减到位,该降的费降到位,使企业切实享受到政策红利。对落实减税降费政策不到位、违法违规增加财政收入的,要按有关规定严肃问责相关单位和责任人。(市财政局、市税务局)
(二)大力压减一般性支出和非急需非刚性支出
坚决执行上级政策要求,年内严控办公用房维修改造支出;严控“三公”经费和会议费、培训费支出;严控专项资金预算;严控资产更新。在年初预算已压减的基础上,市级对公务接待费、会议费、培训费等一般性支出再压减30%,对无法执行的因公出国(境)费全部收回,用于急需支出,确保市级非急需非刚性支出在年初预算压减的基础上再压减60%以上。党政机关、全额拨款事业单位一律不增加编外人员经费,应由本单位正常履行职责的工作事项,不得通过政府购买服务方式变相增加编外人员经费。各县区要进一步加大支出压减力度,提出具体执行目标并落实到位。(市财政局、市直有关部门)
(三)硬化预算执行约束与管控
各县区、各部门要严把预算支出关口,严禁无预算超预算列支,严格执行各项经费开支标准,严格规范暂付性款项管理,切实硬化预算执行约束。除中央、省有明确要求、市委市政府作出的重大部署,以及疫情防控、应急救灾事项外,预算执行中不得出台新的增支政策。要对预算支出实施“红黄绿”预警管控,对民生政策、疫情防控,以及教育、科技、人才、扶贫、就业、水利等重点领域重大项目支出实行“绿色通道”,全力予以保障;对一般性非急需非刚性等压减控制类支出实行“黄色预警”管理,根据优化调整后的规模重新研究分配意见;对楼堂馆所购建、办公用房大中型维修改造、一般公务用车购置等支出实行“红色禁行”控制,坚决不予安排。要合理把握预算支出节奏,除国家和省有特殊规定外,基本支出严格按序时进度支付,工程建设类和项目管理类资金,严格按工期和实施进度支付,股权投资资金、政府引导基金和政府采购资金,严格按合同约定分次支付,严禁超进度、超需求、超合同拨款,严禁违规在项目开工前垫款,做到资金即拨即用,提高使用效益。要用好用足上级转移支付资金,进一步优化调整投向,在国家政策允许的范围内,优先用于必保的硬性重点支出。(市财政局、市直有关部门)
(四)加大存量资金资产盘活力度
对项目执行和政府采购形成的结余资金,要及时收回财政;对结转超过一年的资金,要一律收回财政统筹用于重点支出;对结转不到一年以及当年预算安排的资金中,预计年底前难以实现支出的,或者按原用途难以使用的,可收回财政或按规定程序调整用于其他更加亟需支持的项目。市财政要定期通报各县区、各部门预算支出进度和盘活存量资金情况,并与下年预算安排挂钩,督促各县区、各部门积极盘活存量资金。建立健全行政事业单位国有资产统筹调配机制,鼓励各县区建立政府公物仓,促进资源整合和资产共享共用,提高存量资产使用效率。对超标准配置、低效运转、闲置的资产,要收归政府统一调配、统一处置,或者督促相关单位采取进场公开交易、出租等方式盘活。要组织开展行政事业单位房产使用情况专项清理,对闲置房产采取调配划转、出售变现、出租等措施盘活利用。政府持有的投资基金等股权,可按照章程或协议转让。加强国有资产收入收缴管理,政府资产盘活取得的收入按规定上缴国库,纳入预算管理。(市财政局、市委机关事务管理办公室)
(五)切实防范地方政府债务风险
各县区要牢固树立风险意识和底线思维,高度重视政府债务风险防控工作,不得因应对疫情而忽视债务风险,不得以财政困难为由违规举债制造新的风险。要完善全口径政府债务常态化监控机制,规范做好隐性债务变动统计工作,对债务数据造假“零容忍”,一旦发现坚决按规定严肃查处。要严格执行政府举债融资负面清单制度,稳妥有序化解存量隐性债务,严禁以任何方式变相增加政府隐性债务。要健全政府债务风险预警和应急处置机制,定期对高风险地区进行预警提示,对风险事件早发现、早干预、早处置。要强化违法违规举债责任追究机制,严格落实地方政府隐性债务问责办法,坚决遏制隐性债务增量,稳妥处置债务存量,牢牢守住不发生系统性风险的底线。(市财政局、各县区人民政府)
三、深化改革、强化管理,切实加强财政资金监管
(一)深化预算管理改革
牢固树立零基预算、综合预算、绩效预算理念,优化财政资源配置,促进财政资金提质增效,增强对上级重大决策部署和重大战略任务的财力保障。各县区、各部门要结合2021年度预算编制,切实打破基数概念和预算支出固化僵化的格局,按照有依据、有标准、符合新形势要求的原则,重新排项目、定资金,切实把有限的财政资金用到刀刃上。要强化预算管理约束机制,将预算执行、绩效评价、审计查出问题与预算安排挂钩,针对发现问题相应压减下一年度相关部门、相关资金预算安排。要加快推进预算绩效管理改革,将绩效管理实质性嵌入到预算管理中,通过实施项目全过程预算绩效管理,节约行政成本,硬化责任约束,做到花钱要问效、无效要问责。(市财政局、市直有关部门)
(二)加强财政资金监管
加强对财政资金使用、管理的全过程监管,突出抓好中央直达资金和政府专项债券资金管理。各县区、各部门要进一步强化责任担当,加大工作力度,切实发挥好直达资金效益,确保直达基层、直达企业、直达民生。要严格执行特殊转移支付机制,建立受益对象实名台账,做到每笔资金都数据真实、账目清晰、流向明确、可查可控,切实提高纾困政策落实的精准性、时效性。要加快新增专项债券发行和使用进度,发行后尽快将资金拨付到项目上,并督促项目单位加快项目建设和资金支出进度。审计部门要加大审计力度,对虚报冒领、截留挪用等行为,发现一起,查处一起。纪检监察机关要立足职能定位,强化监督检查,对违规使用财政资金的要严肃追责问责。(市财政局、市纪委监委机关、市审计局)
各县区及市直各部门单位要切实把思想统一到中央、省决策部署和市委、市政府工作要求上来,进一步深化认识、压实责任、完善制度、强化措施,严格落实落细本通知要求,坚决杜绝铺张浪费,努力提高财政资金使用效益。各县区财政部门要将本地区落实情况于2020年12月底前报送市财政局。
附件:2020年市级预算支出分类管理清单
临沂市人民政府办公室
2020年10月29日
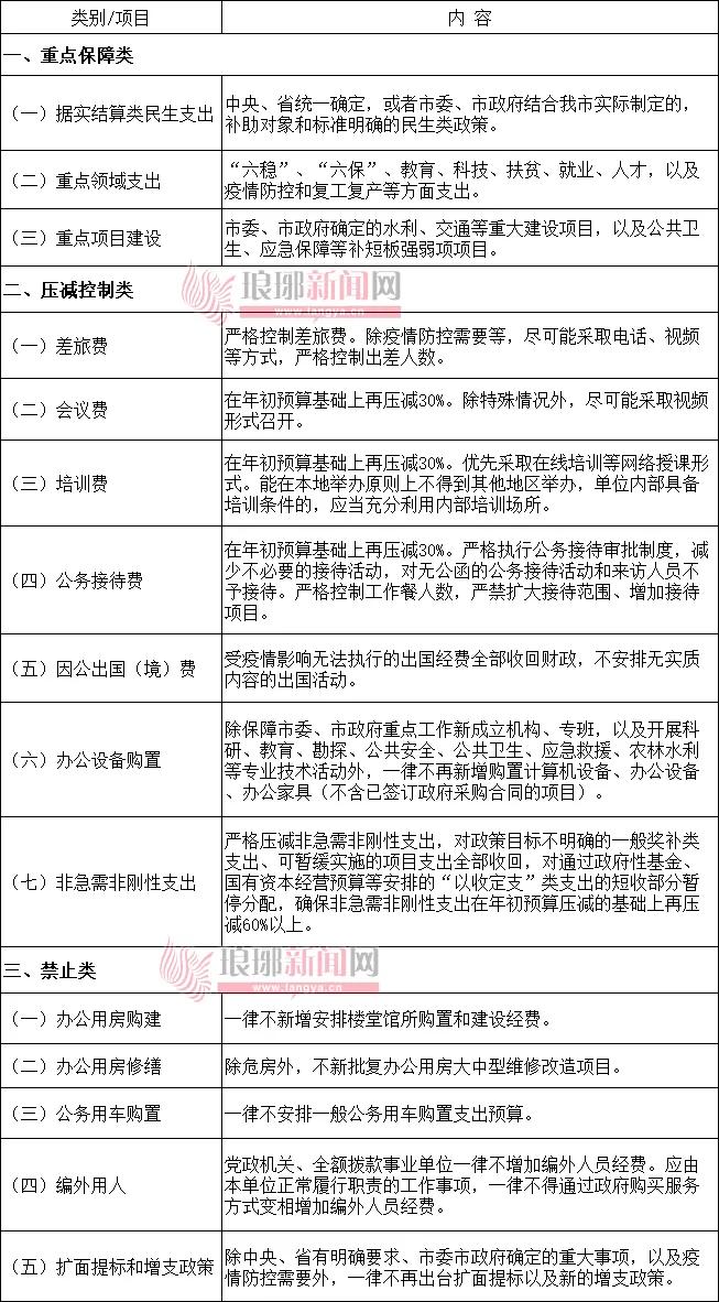
2020年市级预算支出分类管理清单
政府带头过紧日子,
不仅是当前应对疫情防控常态化,
促进经济发展的需要,
也是在全社会提倡勤俭节约,
艰苦奋斗的精神体现,
更是各级政府部门
和工作人员转变观念和作风,
执政为民的集中体现。
