关闭
关注微信公众号
下载APP
我要爆料
首页顶部广告

9月1日起,临沂城区民用天然气价格将调整!

2020-08-29 08:11  来源: 临沂市发改委、大众网临沂

去年,

临沂发改委就已下文

从2020年9月1日起,

临沂城区天然气销售价格再调整










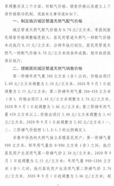
价格表一


执行时间:

2019年9月1日至2020年8月31日




还有三天将要执行价格表二

↓↓↓



价格表二


执行时间:

2020年9月1日至2022年8月31日




除了排队买气

市民也可以通过微信号进行充值



微信关注公众号”奥德悦生活“



进入公众号点击"燃气业务”、“在线充值”


进入燃气中心即可充值!


还有三天

就要进入新的调整周期!

如果有需要

记得去冲燃气